A novel PIC implementation of a 50% duty cycle square wave oscillator.

Un-programmed, that is blank or erased PIC16F baseline parts have the RC oscillator enabled which means that if you connect them up, appropriately, that is pull MCLR up to rail and supply the R and C for the oscillator, the oscillator will run with a divided by 4 output on the clock out pin. This divided by 4 output is very close to a perfect 50% duty cycle square wave.

PIC OSC

For example the plot below shows the result of using different caps with a 10k pot set to max and min (10k pot + 3k3).

Graph

This is all very well but it still requires switching to change capacitor value etc.

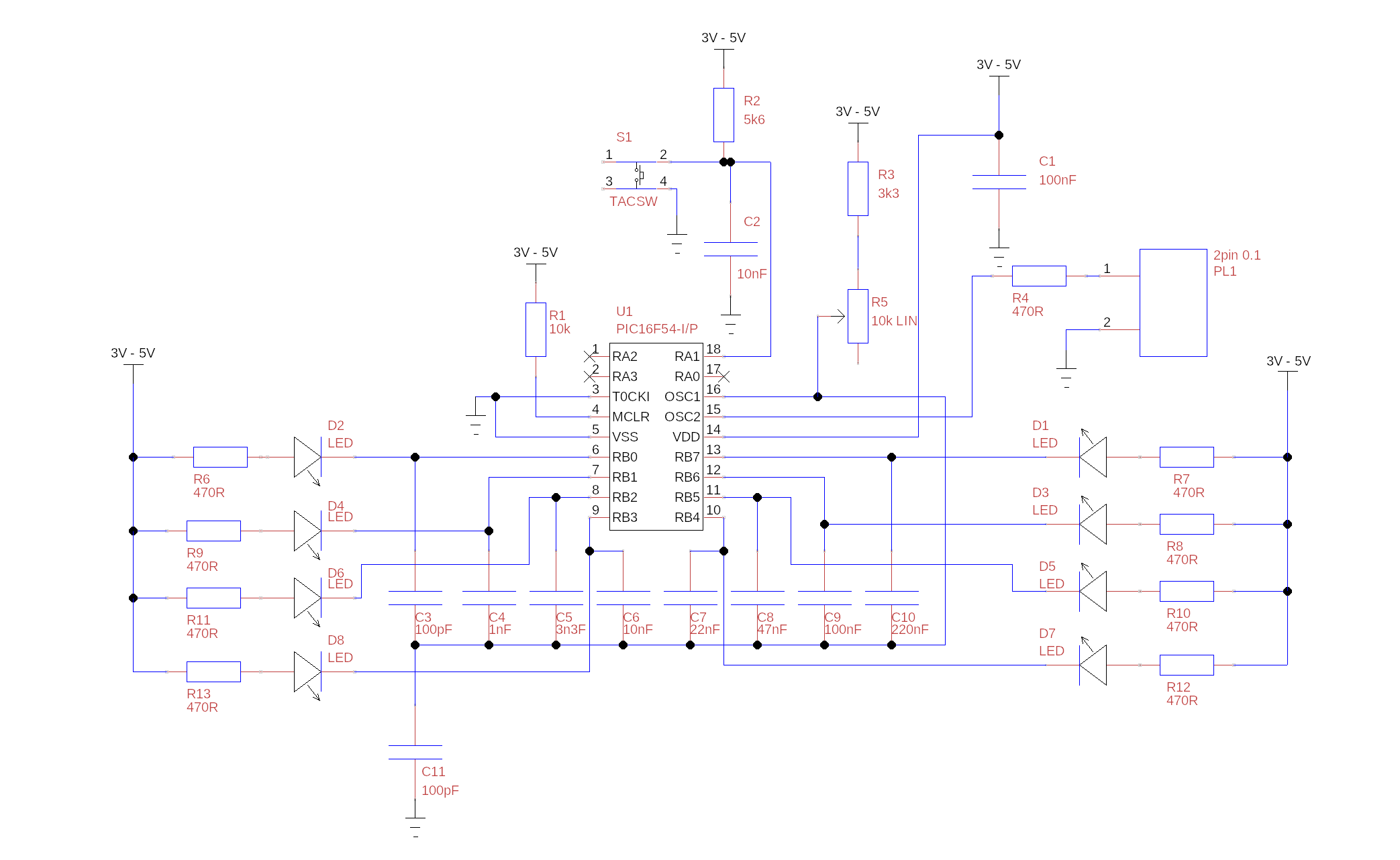
It the occurred to me that the PIC could be programmed to do the capacitor changes, with no extra components apart from the caps. This because the GPIO pins can be configured as hi impedance input or outputs so they can emulate an open drain FET by switching between input and output low. A few lines of code produces a square wave generator with 8 ranges, with a single potentiometer to set frequency and a single button to set range. Adding 8 LEDs gives indication of the range.

Schematic

The advantage of this approach, rather than using a single high value potentiometer is improved setting resolution and improved stability.

The code is only 24 instructions:

ADDR   DATA

0FFF   0FFB                  __CONFIG   _CP_OFF & _WDT_OFF & _RC_OSC

                            caps         EQU     0x07

                            temp         EQU     0x08

0000   0066                  clrf PORTB

0001   0065                  clrf PORTA

0002   0C02                  movlw 0x02   ;make button input an input

                                         ; all others outputs

0003   0005                  tris PORTA

0004   0CFE                  movlw 0xFE    ;start up at low frequency

0005   0027                  movwf caps

0006                 update

0006   0503                  bsf STATUS,C    ;update output

0007   0327                  rrf caps,f

0008   0703                  btfss STATUS,C

0009   0327                  rrf caps,f      ;8 ranges, bit 0 bit 7

000A   0207                  movfw caps

000B   0006                  tris PORTB

000C                 loop

000C   0625                  btfsc PORTA,1   ;wait for button press

000D   0A0C                  goto loop

000E   0247                  comf caps,w     ;delay mod to account for

000F   0028                  movwf temp

0010   07E7                  btfss caps,7

0011   03A8                  swapf temp,f

0012                 delay

0012   0000                  nop

0013   02E8                  decfsz temp,f

0014   0A12                  goto delay

0015   0725                  btfss PORTA,1

0016   0A0C                  goto loop

0017   0A06                  goto update

                            END

With a 10k pot + 3k3 as in the schematic above the table below shows  approximate frequencies, by selecting the caps and or paralleling values overlapping ranges can be achieved from a few Hz to a few hundred kHz.

Range

Min Freq (Pot Max)

Centre Freq

Max Freq (Pot Min)

Cap

1

76

163

250

220n

2

160

343

527

100n

3

424

909

1394

47n

4

768

1614

2461

22n

5

1774

3801

5828

10n

6

4622

9916

15211

3.2n

7

12413

26722

41031

1n

8

36259

75582

114905

200p

novelsquarewavegenerator.pdfThis page as PDF

Web site © John Dunton 2020.